Blockade of Programmed Cell Death Protein-1 Pathway for the Treatment of Melanoma
Abstract
Metastatic melanoma is a very deadly type of skin cancer with poor prognosis and low 5-year survival rates. Until recently, patients with metastatic melanoma had very few treatment options, which only included dacarbazine and aldesleukin. In 2011, the first checkpoint blocker, ipilimumab was approved for the treatment of unresectable metastatic melanoma but its success was eclipsed by low response rates and high incidence of adverse events. Later in 2014, anti-PD-1 antibodies, nivolumab and pembrolizumab were approved for the treatment of metastatic melanoma. With comparatively high response rates and manageable safety profile, PD-1 blockers were remarkably successful in the treatment of melanoma and also other cancer subtypes such as non-small cell lung cancer and metastatic urothelial carcinoma. This article highlights the success of anti-PD-1 antibodies, discusses the mechanism of PD-1:PD-L1/2 pathway, responses of melanoma patients to PD-1 blockers and the research on improving response rates to PD-1 blockers.
Author Contributions
Academic Editor: Ahmed El-Sabbagh, Mansoura University Hospital
Checked for plagiarism: Yes
Review by: Single-blind
Copyright © 2017 Madhuri Bhandaru, et al.
This is an open-access article distributed under the terms of the Creative Commons Attribution License, which permits unrestricted use, distribution, and reproduction in any medium, provided the original author and source are credited.
Competing interests
The authors have declared that no competing interests exist.
Citation:
Introduction
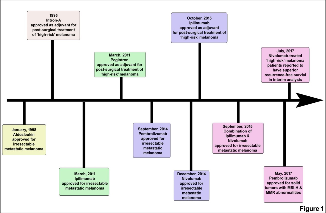
Melanoma is a type of skin cancer caused due to uncontrolled proliferation of melanocytes, the melanin producing cells located at the basal layer (Stratum basale) of skin epidermis. Though it is not the commonest type of skin cancer as it accounts for less than 5 % of all skin cancer types, it is the most deadly type of skin cancer and nearly 80 % of the skin cancer-related deaths are due to melanoma. Melanoma is more prevalent in Caucasian population and exposure to UV radiation and familial history are considered as the most common causative factors. While, primary melanoma can be easily treated by surgical resection and has a very good post-treatment prognosis rate, metastatic melanoma has poor prognosis and less than 15 % of the patients survive for 5-years. Until recently, patients with metastatic melanoma had very few treatment options with a handful of approved drugs. For decades, dacarbazine and high-dose IL-2 were the only FDA-approved drugs available for metastatic melanoma patients 1. The approval of vemurafenib (BRAFV600E inhibitor) and ipilimumab (anti-CTLA-4 monoclonal antibody) in 2011 was a major milestone in treatment of melanoma as the drugs increased the survival rates of patients and also laid foundation for further research in immunotherapy and targeted therapy of melanoma (Figure 1). Especially, the success of ipilimumab in melanoma paved way for the monoclonal antibodies targeting PD-1 receptors 2. In 2014, 3 years after approval of ipilimumab, 2 anti-PD-1 antibodies, pembrolizumab and nivolumab were approved for the treatment of unresectable metastatic melanoma. To date, anti-PD-1 antibodies are the most successful drugs for the treatment of melanoma and nearly 40% of patients reportedly respond anti-PD-1 therapy 3. Combination of anti-CTLA-4 and anti-PD-1 antibodies, approved in 2015 was found to increase the response rates even further and nearly 50% of patients reportedly showed objective responses to therapy 4, 5, 6. This present article discusses the significance of PD-1 blockade in melanoma treatment with details on checkpoint mediated regulation of T-cell activity, functions of PD-1:PD-L pathway, response rates of approved PD-1 blockers including nivolumab and pembrolizumab and details of PD-1:PD-L pathway targeting antibodies in clinical development.
Figure 1.Milestones in the clinical development of immunotherapy of melanoma
Immune Checkpoints
Anti-tumor immune response mainly involves cytotoxic activity of natural killer cells (NK cells) and cytotoxic T-lymphocytes (CTLs) and cytokine-secreting activity of T-helper1 (Th1) cells. NK cells are innate immune cells that recognize tumor cells, which do not express self-antigens, whereas CTLs and Th1 cells are adaptive immune cells that are primed to recognize specific antigens on tumor cells. NK cells and CTLs induce lysis in target cells mainly by secreting perforin and granzyme B over the target cell surface. Th1 cells mainly act by amplifying the activity of NK cells and CTLs through CD40:CD40L interactions and by secreting interferon-γ (IFN- γ), a cytotoxic cytokine that is also secreted by CTLs. Excessive cytotoxic activity of effector immune cells is modulated by specialized receptors, known as checkpoints, expressed on their surface. Upon interacting with their respective ligands, checkpoints down regulate the cytotoxic activity, cytokine secretion and proliferation of effector immune cells. The main function of checkpoints is to prevent the activation of ‘hyperreactive’ T-cells and excessive tissue damage during immune response. Tumor cells evade immune response by expressing ligands for the checkpoint receptors. Further, the inflammatory conditions in the tumor milieu also induce checkpoint receptor expression on immune effector cells and promote immune evasion. Five checkpoint receptors including CTLA-4, PD-1, TIGIT, TIM-3 and LAG-3 are mainly targeted for the treatment of cancer and monoclonal antibodies against CTLA-4 and PD-1 are approved for the treatment of melanoma. Details of receptors and their ligands are presented in Table 1. Targeting PD-1:PD-L1 pathway has been the most successful strategy for the treatment of melanoma as seen by the remarkably higher response rates compared to other drugs. To date, 5 drugs targeting PD-1:PD-L1 have been approved for the treatment of various types of cancers and several others are in advanced stages of testing (Table 2).
Table 1. Commonly targeted checkpoint receptors and their ligands| Receptor(Synonyms) | Ligands | Cells expressing receptor | Cells expressing ligands |
| CTLA-4(CD152) | CD80 & CD86 | Activated T-cells, TRegs, exhausted effector T cells | APCs |
| PD-1(PDCD1 & CD279) | PD-L1 &PD-L2 | Activated T-cells, TRegs, NK cells, macrophages & exhausted effector T cells | APCs, hematopoetic & nonhematopoetic cells & tumor cells |
| TIGIT | PVR/CD155 & CD112 | Activated T-cells, memory T-cells, TRegs, NK cells, NKT cells & exhausted effector T cells | APCs, fibroblasts, endothelial cells & tumor cells |
| TIM-3(HAVCR2) | Galectin-9, Ceacam-1, HMGB-1 & phosphatidyl serine | Activated T cells, TRegs, DCs, NK cells & monocytes | APCs, tumor cells |
| LAG-3(CD223) | MHC II classLSECtinGalectin-3 | Activated CD4+ T-cells, TRegs, activated CD8+ T-cells & NK cells | APCsLiver cells and tumor cells |
| Drug; Target | Brand name; Marketed by | Approved indications * | Recommended dose & Route * |
|---|---|---|---|
| NivolumabAnti-PD-1 | Opdivo; Bristol-Myers Squibb | Metastatic melanoma, Metastatic Non-small cell lung cancer (NSCLC),Renal cell carcinoma (RCC),Classical Hodgkins lymphoma,Head and Neck Squamous cell carcinoma (HNSCC),Urothelial Carcinoma Microsoft Himalaya | For melanoma, NSCLC, RCC, & urothelial carcinoma: 240 mg IV infusion for every 2 weeks until disease progression or toxicity For Classical Hodgkins lymphoma & HNSCC: 3 mg/kg IV infusion for every 2 weeks until disease progression or toxicity |
| PembrolizumabAnti-PD-1 | Keytruda; Merck | Metastatic melanoma, Metastatic NSCLC,Classical Hodgkins lymphoma,HNSCC Microsoft Himalaya | For NSCLC, classical Hodgkins lymphoma & HNSCC: 200 mg IV infusion for every 2 weeks until disease progression, toxicity or up to 24 months For melanoma: 2 mg/kg IV infusion for every 3 weeks until disease progression or toxicity |
| AtezolizumabAnti-PD-L1 | Tecentriq; Genentech/Roche | Urothelial carcinoma, Metastatic NSCLC | 1200 mg IV infusion for every 3 weeks until disease progression or toxicity |
| AvelumabAnti-PD-L1 | Bavencio; Pfizer | Merkel cell carcinoma, Metastatic urothelial carcinoma | 10 mg/kg IV infusion for every 2 weeks until disease progression or toxicity |
| DurvalumabAnti-PD-L1 | Imfinzi; Astrazeneca | Metastatic urothelial carcinoma | 10 mg/kg IV infusion for every 2 weeks until disease progression or toxicity |
PD-1: PD-L Pathway
Programmed cell death protein (PD-1 or PDCD1) is a cell surface receptor commonly expressed on activated T-cells. It was first described by Honjo and coworkers from studies on pathways of programmed cell death 7. The cell types expressing PD-1 receptors include activated monocytes, macrophages, myeloid L1 DCs, activated CD4 and CD8 T-cells, TRegs, natural killer T-cells (NKT) cells, natural killer cells and activated B-cells 8, 9. The ligands for PD-1 receptors, PD-L1 and PD-L2 differ in their expression profile and affinity to PD-1 receptors. PD-L1 has comparatively lower affinity to PD-1 receptors and is the widely expressed ligand. It is found on T-cells, B-cells, macrophages, DCs, non-hematopoietic cell types such as vascular endothelial cells, fibroblastic reticular cells, epithelia, pancreatic islet cells, astrocytes and neurons and also on cells such as trophoblasts in the placenta, retinal pigment epithelial cells and neurons in the eye that are known to be immune privileged sites 8, 9. PD-L2 has approximately 3-fold higher affinity to PD-1 receptors compared to PD-L1 and is less widely expressed compared to PD-L1; it is seen mainly on activated macrophages and DCs 10. PD-1:PD-L interaction results in inhibition of characteristic features of immune effector-cell response such as cell proliferation, cytokine secretion and cytotoxic ability 3. PD-1:PD-L pathway was also shown to enhance FoxP3 expression in CD4 T-cells and promote their differentiation into induced TReg (iTReg) cells in murine models 11. The expression of PD-L1 on cell surface is induced by IFN-γ and the pathway serves to prevent excessive tissue damage caused by immune effector cells (Figure 2) 9. Tumor cells utilize this protective mechanism and escape immune response by expressing PD-L1. Moreover, chronic inflammatory conditions in the tumor microenvironment (TME) induce a dysfunctional phenotype in effector T-cells, characterized by increased expression of PD-1, decreased rate of proliferation and decreased cytotoxic ability 12. PD-1 blockers have shown enormous potential in the treatment of melanoma and 2 anti-PD-1 monoclonal antibodies including nivolumab and pembrolizumab have been approved for the treatment of metastatic melanoma 3.
Figure 2.PD-1: PD-L1/2 pathway in the regulation of anti-tum or immune response
Nivolumab
Nivolumab, is a fully human anti-PD-1 IgG4 kappa immunoglobulin monoclonal antibody, developed by Bristol-Myers Squibb and marketed under the trade name ‘Opdivo’ 3. It was approved by US FDA in December 2014 and its combination with ipilimumab, an anti-CTLA-4 monoclonal antibody was approved in September 2015 for the treatment of metastatic melanoma with unresectable tumors 3. Efficacy of nivolumab in patients with advanced melanoma was tested in 2 randomized phase 3 trials (Table 3); one study compared efficacy of nivolumab with dacarbazine in patients without BRAF mutation and other study compared nivolumab treatment with investigator choice of chemotherapy in patients with advanced melanoma with or without BRAF mutation 13, 14. The first study was a double blind study, designed to analyze the overall survival (OS); previously untreated metastatic melanoma patients (n=418) were randomly assigned in a 1:1 ratio to receive nivolumab (3 mg/kg every 2 weeks plus dacarbazine-matched placebo every 3 weeks) or dacarbazine (1000 mg/m2 every 3 weeks plus nivolumab-matched placebo every 2 weeks) 13. The results of the study reported an 1-year OS rate of 72.9 % (95 % CI, 65.5–78.9) in nivolumab group as compared to 42.1 % (95 % CI 33.0–50.9) in dacarbazine group (hazard ratio (HR) for death, 0.42; p < 0.001). Median progression-free survival (PFS) was reported as 5.1 months in nivolumab group and 2.2 months in dacarbazine group (HR for death or progression of disease, 0.43; p < 0.001). Objective response rates (ORR) in nivolumab group was reportedly 40.0% (95 % CI, 33.3–47.0) and 13.9 % (95 % CI, 9.5–19.4) in dacarbazine group (odds ratio 4.06; p < 0.001) 13. The second phase 3 trial was in a multi-center and open-label setting where researchers involved in tumor assessment were masked to treatment assignment. Patients with unresectable or metastatic melanoma who progressed after ipilimumab and ipilimumab plus BRAF inhibitor therapy (if they had BRAF mutations) were randomized in a 2:1 ratio to receive either 3 mg/kg nivolumab intravenously every 2 weeks (n = 272) or investigator’s choice of chemotherapy (n = 133) in the form of either single-agent dacarbazine (1000 mg/m2 every 3 weeks) or the combination of carboplatin (AUC 6 every 3 weeks) plus paclitaxel (175 mg/m2 every 3 weeks). In the patients (n = 120, nivolumab group; n = 47, chemotherapy group) who met the criterion of minimum duration of follow up (6 months) at the time of report, an ORR of 32 % (n = 38/120; 95 % CI, 23.5–40.8) was recorded in nivolumab group and 11 % (n = 5/47; 95 % CI, 3.5–23.1) in chemotherapy group (Table 3). Median PFS in nivolumab group was 4.7 months and 4.2 months in chemotherapy group; hazard ratio for death or disease progression was 0.82 (99.99% CI 0.32-2.05) 14.
Table 3. Efficacy of checkpoint blockers documented in clinical trials.| ose | Response rates (%) (95% CI) | Survival; OS/PFS months (95 % CI) | Hazard ratio compared to other treatment arm (95 % CI) | References | ||
|---|---|---|---|---|---|---|
| Ipilimumab (Anti-CLTA-4; Trade name: Yervoy ; Bristol Myers Squibb) | ||||||
| 3 mg/kg Q3W | 10.9% (6.3-17.4) | Median OS: 10.1 months (8.0-13.8)Median PFS: 2.86 months (2.76-3.02) 12- & 24-month OS rate: 45.6% & 33.2% respectively | HR for death: 0.66 (0.51-0.87) | 26 | ||
| 10 mg/kg Q3W | 15.0% (11.8-19.5) | Median OS: 15.7 months (11.6-17.8)12- & 24-month OS rate: 54.3% & 38.5% respectivelyMedian PFS: 2.8 months (2.8-3.0) | HR for death: 0.84 (0.70-0.99) | 27 | ||
| 10 mg/kg Q3W+Dacarbazine 850 mg/m2 | 15.20% (CI: NA) | Median OS: 11.2months (9.4-13.6)12- & 24- month OS rate: 47.3 % & 28.5 % respectively | HR for death: 0.72 (0.59-0.87); HR for progression: 0.76 (0.63-0.93) | 28 29 | ||
| Nivolumab (Anti-PD-1; Trade name: Opdivo ; Bristol Myers Squibb) | ||||||
| 3 mg/kg Q2W | 31.7% (23.5-40.8) | Median PFS: 4.7 months (2.3-6.5)6-month PFS rate: 48% | HR for disease progression, 0.82 (99.99% CI 0.32-2.05) | 14 | ||
| 3 mg/kg Q2W | 40.0% (33.3-47.0) | Median OS: Not Reached12-month OS rate: 72.9%Median PFS: 5.1 months (3.5-10.8) | HR for death: 0.42 (99.79% CI, 0.25-0.73); HR for disease progression: 0.43 (95% CI, 0.34-0.56) | 13 | ||
| Pembrolizumab (Anti-PD-1; Trade name: Keytruda ; Merck) | ||||||
| 2 mg/kg or 10 mg/kg Q3W | 21% (15-28) in 2mg/kg group & 25% (19-32) in 10 mg/kg group | Median PFS: 2.9 months in both groups6-month PFS rate: 34% in 2 mg/kg group & 38% in 10 mg/kg group | HR for disease progression 0.57 (0.45–0.73) in 2mg/kg group & 0.50 in 10 mg/kg group (0.39-0.64) | 17 | ||
| 10 mg/kg Q2W or Q3W | 33.7% (CI: NA) in Q2W group & 32.9% (CI: NA) in Q3W group | Median OS: Not reached for any study group12-month OS rate: 74.1 for Q2W & 68.4% for Q3WMedian PFS: 5.5 months in Q2W group & 4.1 months in Q3W group6-month PFS rate: 47.3% in Q2W group & 46.4% in Q3W group | HR for death: 0.63 (0.47-0.83) for Q2W & 0.69 (0.52-0.90) for Q3W; HR for disease progression: 0.58 (0.46-0.72) for Q2W & 0.58 (0.47-0.72) for Q3W | 16 | ||
| Nivolumab and Ipilimumab combination | ||||||
| Nivo-1 mg/kg, Ipi-3 mg/kg Q3W X4 doses followed by Nivo-3 mg/kg Q2W | 61% (49-72 in BRAF-WT patients & 52% (31-73) in BRAF-MT patients | Median PFS: Not Reached in BRAF-WT patients & 8.5 months (2.8-NE) in BRAF-MT patients | HR for disease progression or death: 0.40 (0.23-0.68) in BRAF-WT patients; 0.38 (0.15-1.00) in BRAF-MT patients | 4 | ||
| Nivo-1 mg/kg, Ipi-3 mg/kg Q3W X4 doses followed by Nivo-3 mg/kg Q2W | 57.6 (52.0-63.2) | Median PFS: 11.5 months (8.9-16.7) | HR for disease progression or death: 0.42 (0.31-0.57) vs Ipi group; 0.74 (0.60-0.92) vs Nivo group | 30 | ||
| Nivo-1 mg/kg, Ipi-3 mg/kg Q3W X4 doses followed by Nivo-3 mg/kg Q2W | 59% (48-69) | Median OS: Not reached12- & 24-month OS rate, 73.4% & 63.8% respectivelyMedian PFS: Not reached12- & 24-month PFS rate, 52.5% & 51.3% respectively | HR for death: 0.74 (0.43–1.26; p=ns)HR for disease progression: 0.36 (0.22-0.56) | 5 | ||
| Nivo 3mg/kg Q2W x6 doses, then Ipi 3mg/kg Q3W x4 doses (and vice-versa) | 56% (43.3-67.0) in Nivo followed by Ipi group and 31% (20.9-43.6) in Ipi followed by Nivo group | OS: Not reached in Nivo followed by Ipi group & 16.9 months (9.2-26.5) in Ipi followed by Nivo group12-month OS rate: 76% & 54% respectively | HR for death: 0.48 (0.29-0.80) | 20 | ||
| Pembrolizumab and Ipilimumab combination | ||||||
| 2 mg/kg pembro + 1 mg/kg ipi Q3W followed by 2 mg/kg pembro Q3W up to 2-y | 61% (53-69) | Median PFS: Not reached12-month PFS rate: 69% (60-75) | ND | 6 | ||
Pembrolizumab
Pembrolizumab is a humanized monoclonal antibody targeting PD-1 with an IgG4 kappa immunoglobulin backbone. It is developed and marketed by Merck with the trade name ‘Keytruda’. The drug was approved for treatment of unresectable and metastatic melanoma in September 2014 15. Similar to nivolumab, efficacy of pembrolizumab was studied in treatment-naïve as well as ipilimumab and/or BRAF inhibitor refractory melanoma patients 16, 17. In the first phase 3 study, patients with advanced melanoma were randomized and assigned in a 1:1:1 ratio to receive pembrolizumab, 10 mg/kg every 2 weeks or every 3 weeks or ipilimumab, 3 mg/kg every 3 weeks. The study reported significantly better ORRs in pembrolizumab treated patients (p<0.001 for both treatment regimen) compared to ipilimumab treated patients. ORR in patients receiving pembrolizumab every 2 weeks was 33.7 % (95 % CI, 28.2-39.6), every 3 weeks was 32.9 % (95 % CI, 27.4-38.7) and in patients receiving ipilimumab was 11.9 % (95 % CI, 8.3-16.3). HR for death in pembrolizumab every 2 weeks versus ipilimumab group was 0.63 (95 % CI, 0.47–0.83; p = 0.0005) and pembrolizumab every 3 weeks versus ipilimumab group was 0.69 (95 % CI, 0.52–0.90; p = 0.0036). The estimated 6-month PFS were found to be 47.3 % and 46.4 % in patients who received pembrolizumab for every 2 weeks and 3 weeks respectively, and 26.5 % in patients treated with ipilimumab (HR for disease progression, 0.58; p < 0.001 for both pembrolizumab regimens versus ipilimumab; 95 % CI, 0.46–0.72 and 0.47–0.72 respectively). Estimated 12-month survival rates in pembrolizumab treated patients was 74.1 % and 68.4 % (every 2 weeks and 3 weeks regimen respectively) and in ipilimumab treated patients was 58.2 % 16. In the second study, patients with disease progression after two or more ipilimumab doses and, if BRAFV600 mutant-positive, after treatment with a BRAF or MEK inhibitor or both, were randomized in a 1:1:1 to receive pembrolizumab 2 mg/kg or 10 mg/kg every 3 weeks or investigator-choice chemotherapy 17. The study found significant improvement in PFS in patients receiving pembrolizumab 2 mg/kg (HR 0·57, 95 % CI 0·45–0·73; p<0·0001) and pembrolizumab 10 mg/kg (HR: 0·50, 95 % CI 0·39–0·64; p<0·0001) compared to those receiving chemotherapy. 6-month PFS rate was reportedly 34 % (95% CI 27-41) in pembrolizumab 2 mg/kg group, 38 % (95 % CI 31-45) in pembrolizumab 10 mg/kg group and 16 % (95 % CI 10-22) in chemotherapy group. ORR in pembrolizumab 2 mg/kg group was 21 % (95 % CI 15-38), in pembrolizumab 10 mg/kg was 25 % (95 % CI 19-32) and in chemotherapy group was 4 % (95 % CI 2-9) 17.
Combination Therapy and Ongoing Research
Anti-PD-1 antibodies demonstrated significantly higher OS and PFS rates and ORRs in metastatic melanoma patients compared to chemotherapy, but the response rates recorded were less than 50 %. Combination immunotherapy has been suggested in order to increase the response rates and combination of nivolumab and ipilimumab has been tested in metastatic melanoma patients. In a double-blind phase 3 study, previously untreated metastatic melanoma patients (n=142) were randomly assigned in a 2:1 ratio to receive ipilimumab (3 mg/kg) plus nivolumab (1 mg/kg) or placebo once every 3 weeks for four doses, followed by nivolumab (3 mg/kg) or placebo every 2 weeks until the occurrence of disease progression or unacceptable toxic effects. The study reported an ORR of 61 % (n=44/72, 95 % CI, 49-72) in ipilimumab plus nivolumab group and 11 % (n=4/37, 95 % CI, 3-25) in ipilimumab plus placebo group (odds ratio, 12.96; 95% CI, 3.91 to 54.49; p<0.001). Complete responses were recorded only in patients in the combination group (n=16, 22%) and the hazard ratio for disease progression or death associated with combination therapy compared with ipilimumab monotherapy was 0.40 (95 % CI, 0.23-0.68; p<0.001) 4. In another phase 2 study, patients were randomized in a 2:1 ratio to receive nivolumab 1 mg/kg plus ipilimumab 3 mg/kg or ipilimumab 3 mg/kg plus placebo every 3 weeks for four doses, followed by nivolumab 3 mg/kg or placebo every 2 weeks until disease progression or unacceptable toxicity. 2-year OS rate at the time of median follow-up time of the study (24.5 months) was reported to be 63.8 % (95 % CI, 53.3-72.6) in the combination group and 53.6 % (95 % CI, 38.1-66.8) in the ipilimumab alone group 5. However, while adverse effects were comparatively less frequent with nivolumab monotherapy, combination of nivolumab and ipilimumab reported drug-related grade 3 or 4 adverse events in 54 % of patients. The incidence of grade 3 or 4 colitis and increased alanine aminotransferase and aspartate aminotransferase indicating liver abnormalities, were increased by more than 5-times in the combination group 4, 5, 18. Recently, 2 cases of death due to myocarditis accompanied by myositis were reported in patients receiving ipilimumab and nivolumab combination suggesting a cautious approach in prescribing the combination 19. Pembrolizumab and ipilimumab combination was also tested in melanoma patients and recently, a phase 1b study assessing the safety and anti-tumor activity of pembrolizumab administered at standard-dose plus ipilimumab administered at a reduced dose, reported an objective response rate of 61% (53-69) and occurrence of grade 3 or 4 adverse events in 45% of the patients 6.
In order to test if the increased incidence of adverse events could be addressed by altering the sequence of administration of nivolumab and ipilimumab, a phase 2 study was initiated in which, patients were randomly assigned in a 1:1 ratio to receive nivolumab 3 mg/kg every 2 weeks for six doses followed by a planned switch to ipilimumab 3 mg/kg every 3 weeks for four doses or the reverse sequence. The study did not find any significant difference in frequencies of treatment-related grade 3-5 adverse events between the treatment groups and found that the fraction of patients responding at week 25 was higher in patients who received nivolumab followed by ipilimumab than in patients who received the reverse sequence. Disease progression was lower and OS was better in nivolumab followed by ipilimumab group compared to the group that received reverse sequence suggesting that though the adverse events were not effected by alterations in sequence of administration, efficacy of the combination was better when the patients received nivolumab followed by ipilimumab 20. Combining PD-1 blockers with antibodies against checkpoints that have milder phenotype has been suggested to have less severe adverse events and TIGIT, TIM-3 and LAG-3 have been suggested as promising targets 21. TIM-3 was recently found to be co-expressed along with PD-1 and CTLA-4 on tumor infiltrating CD8 T-cells in melanoma patients and the cells that co-expressed TIM-3, CTLA-4 and PD-1 were found to be most responsive to PD-1 therapy 22. Research is ongoing to identify the drugs that can be safely and effectively combined with PD-1 blockers 22, 23, 24.
Summary
To summarize, approval of PD-1 blockers positively influenced the prognosis of metastatic melanoma. Compared to previously approved drugs for melanoma, including dacarbazine, aldesleukin and ipilimumab, PD-1 blockers such as nivolumab and pembrolizumab had higher objective response rates, increased the OS and PFS significantly and had lower incidences of adverse events 25. Combination of CTLA-4 and PD-1 blockers has been suggested for patients who failed to respond to anti-PD-1 therapy; the combination was successful in increasing the response rates in patients but had severe adverse effects. Further research is needed to identify safe and effective combinations for treatment of melanoma.
References
- 1.Rotte A, Bhandaru M, Zhou Y, McElwee K J. (2015) Immunotherapy of melanoma: present options and future promises. Cancer Metastasis Rev. 34, 115-128.
- 2.Rotte A, Bhandaru M. (2016) Ipilimumab. In Immunotherapy of melanoma, 1st Edition.Springer International Publishing 275-296.
- 3.Rotte A, Bhandaru M. (2016) Nivolumab. In Immunotherapy of melanoma, 1st Edition.Springer International Publishing 297-317.
- 4.Postow M A, Chesney J, Pavlick A C. (2015) Nivolumab and ipilimumab versus ipilimumab in untreated melanoma. , N Engl J Med 372, 2006-2017.
- 5.Hodi F S, Chesney J, Pavlick A C. (2016) Combined nivolumab and ipilimumab versus ipilimumab alone in patients with advanced melanoma: 2-year overall survival outcomes in a multicentre, randomised, controlled, phase 2 trial. Lancet Oncol. 17, 1558-1568.
- 6.Long G V, Atkinson V, Cebon J S. (2017) Standard-dose pembrolizumab in combination with reduced-dose ipilimumab for patients with advanced melanoma (KEYNOTE-029): an open-label, phase 1b trial. Lancet Oncol.
- 7.Ishida Y, Agata Y, Shibahara K, Honjo T. (1992) Induced expression of PD-1, a novel member of the immunoglobulin gene superfamily, upon programmed cell death. , EMBO J 11, 3887-3895.
- 8.Keir M E, Butte M J, Freeman G J, Sharpe A H. (2008) PD-1 and its ligands in tolerance and immunity. Annu Rev Immunol. 26, 677-704.
- 9.Francisco L M, Sage P T, Sharpe A H. (2010) The PD-1 pathway in tolerance and autoimmunity. , Immunol Rev 236, 219-242.
- 10.Cheng X, Veverka V, Radhakrishnan A. (2013) Structure and interactions of the human programmed cell death 1 receptor. , J Biol Chem 288, 11771-11785.
- 11.Francisco L M, Salinas V H, Brown K E. (2009) PD-L1 regulates the development, maintenance, and function of induced regulatory T cells. , J Exp Med 206, 3015-3029.
- 12.Wherry E J, Kurachi M. (2015) Molecular and cellular insights into T cell exhaustion. Nat Rev Immunol. 15, 486-499.
- 13.Robert C, Long G V, Brady B. (2015) Nivolumab in previously untreated melanoma without BRAF mutation. , N Engl J Med 372, 320-330.
- 14.Weber J S, D’Angelo S P, Minor D. (2015) Nivolumab versus chemotherapy in patients with advanced melanoma who progressed after anti-CTLA-4 treatment (CheckMate 037): a randomised, controlled, open-label, phase 3 trial. Lancet Oncol. 16, 375-384.
- 15.Rotte A, Bhandaru M. (2016) Pembrolizumab. In Immunotherapy of melanoma, 1st Edition.Springer International Publishing 319-332.
- 16.Robert C, Schachter J, Long G V. (2015) Pembrolizumab versus Ipilimumab in Advanced Melanoma. , N Engl J Med 372, 2521-2532.
- 17.Ribas A, Puzanov I, Dummer R. (2015) Pembrolizumab versus investigator-choice chemotherapy for ipilimumab-refractory melanoma (KEYNOTE-002): a randomised, controlled, phase 2 trial. Lancet Oncol. 16, 908-918.
- 18.Freeman-Keller M, Kim Y, Cronin H. (2016) . Nivolumab in Resected and Unresectable Metastatic Melanoma: Characteristics of Immune-Related Adverse Events and Association with Outcomes. Clin Cancer Res 22, 886-894.
- 19.Johnson D B, Balko J M, Compton M L. (2016) Fulminant Myocarditis with Combination Immune Checkpoint Blockade. , N Engl J Med 375, 1749-1755.
- 20.Weber J S, Gibney G, Sullivan R J. (2016) Sequential administration of nivolumab and ipilimumab with a planned switch in patients with advanced melanoma (CheckMate 064): an open-label, randomised, phase 2 trial. Lancet Oncol. 17, 943-955.
- 21.Rotte A, Jin J Y, Lemaire V. (2017) Mechanistic overview of immune checkpoints to support the rational design of their combinations in cancer immunotherapy, Ann Oncol. In press
- 22.Huang A C, Postow M A, Orlowski R J. (2017) T-cell invigoration to tumour burden ratio associated with anti-PD-1 response. , Nature 545, 60-65.
- 23.Manguso R T, Pope H W, Zimmer M D.(2017)In vivo CRISPR screening identifies Ptpn2 as a cancer immunotherapy target. , Nature
- 24.Philip M, Fairchild L, Sun L. (2017) Chromatin states define tumour-specific T cell dysfunction and reprogramming. , Nature
- 25.Rotte A, Bhandaru M. (2016) Melanoma-Treatment. In Immunotherapy of melanoma, 1st Edition.Springer International Publishing 709-109.
- 26.Hodi F S, O'Day S J, McDermott D F. (2010) Improved survival with ipilimumab in patients with metastatic melanoma. , N Engl J Med 363, 711-723.
- 27.Ascierto P A, Del Vecchio M, Robert C. (2017) Ipilimumab 10 mg/kg versus ipilimumab 3 mg/kg in patients with unresectable or metastatic melanoma: a randomised, double-blind, multicentre, phase 3 trial. Lancet Oncol. 18, 611-622.
- 28.Robert C, Thomas L, Bondarenko I. (2011) Ipilimumab plus dacarbazine for previously untreated metastatic melanoma. , N Engl J Med 364, 2517-2526.
Cited by (34)
This article has been cited by 34 scholarly works according to:
Citing Articles:
Experimental Dermatology (2024) OpenAlex
Experimental Dermatology (2024) Crossref
Mariarosaria Galeano, F. Vaccaro, Natasha Irrera, E. Caradonna, F. Borgia et al. - Experimental Dermatology (2024) Semantic Scholar
WIREs Mechanisms of Disease (2024) Crossref
International Journal of Pharmaceutical Sciences Review and Research (2023) OpenAlex
Biosensors and Bioelectronics (2023) OpenAlex
Biosensors and Bioelectronics (2023) Crossref
K. Ratajczak, Hubert Grel, Piotr Olejnik, S. Jakiela, M. Stobiecka - Biosensors & bioelectronics (2023) Semantic Scholar
International Immunopharmacology (2023) OpenAlex
International Immunopharmacology (2023) Crossref
Marzieh Nikoo, F. Rabiee, Hossein Mohebbi, Negar Eghbalifard, Hamid Rajabi et al. - International Immunopharmacology (2023) Semantic Scholar
WIREs Mechanisms of Disease (2023) OpenAlex
Ava Bachari, Nazim Nassar, Ellen Schanknecht, Srinivasareddy Telukutla, Terrence J Piva et al. - WIREs Mechanisms of Disease (2023) Semantic Scholar
Fang Mingjia, Gabr Moustafa - European Journal of Biomedical and Life Sciences (2022) Semantic Scholar
Cancers (2021) OpenAlex
Cancers (2021) Crossref
A. Montisci, M. Vietri, V. Palmieri, Silvia Sala, F. Donatelli et al. - Cancers (2021) Semantic Scholar
Biomedicines (2021) Crossref
Anand Rotte, S. Sahasranaman, N. Budha - Biomedicines (2021) Semantic Scholar
Biomedicines (2021) OpenAlex
Diagnostics and therapeutic advances in GI malignancies (2020) OpenAlex
Drug Resistance Updates (2020) Crossref
Drug Resistance Updates (2020) OpenAlex
M. Dal Bo, E. De Mattia, L. Baboçi, Silvia Mezzalira, E. Cecchin et al. - Drug resistance updates (2020) Semantic Scholar
Frontiers in Neuroscience (2020) OpenAlex
Frontiers in Neuroscience (2020) Crossref
Federica Di Cintio, M. Dal Bo, L. Baboçi, E. De Mattia, Maurizio Polano et al. - Frontiers in Neuroscience (2020) Semantic Scholar
Journal of Experimental & Clinical Cancer Research (2019) Crossref
Anand Rotte - Journal of experimental & clinical cancer research : CR (2019) Semantic Scholar
Journal of Experimental & Clinical Cancer Research (2019) OpenAlex
Journal of Molecular and Clinical Medicine (2019) OpenAlex
Journal of Molecular and Clinical Medicine (2019) Crossref
M. D. Bo, L. Baboçi, G. Toffoli - Journal of Molecular and Clinical Medicine (2019) Semantic Scholar
(2019) Crossref
Expert Review of Clinical Pharmacology (2019) OpenAlex
Expert Review of Clinical Pharmacology (2019) Crossref
Davide Busato, M. Mossenta, L. Baboçi, Federica Di Cintio, G. Toffoli et al. - Expert Review of Clinical Pharmacology (2019) Semantic Scholar
Journal of Cellular Physiology (2019) Crossref
Arash Salmaninejad, S. Valilou, A. G. Shabgah, S. Aslani, M. Alimardani et al. - Journal of Cellular Physiology (2019) Semantic Scholar
Journal of Cellular Physiology (2019) OpenAlex
Journal of Experimental & Clinical Cancer Research (2018) Crossref
Feng Xu, Tianqiang Jin, Yuwen Zhu, C. Dai - Journal of experimental & clinical cancer research : CR (2018) Semantic Scholar
Journal of Experimental & Clinical Cancer Research (2018) OpenAlex
Methods in molecular biology (2018) OpenAlex
Madhuri Bhandaru, Anand Rotte - Methods in molecular biology (2018) Semantic Scholar
Journal of Experimental & Clinical Cancer Research (2018) OpenAlex
Anand Rotte, G. D’Orazi, Madhuri Bhandaru - Journal of experimental & clinical cancer research : CR (2018) Semantic Scholar
